English
首页
优米app6.1
学院简介
学院荣誉
亲切关怀
现任领导
标识校训
视频校园
校园掠影
交通方位
媒体关注
党建思政
主题教育
党务动态
党风廉政
党务学习
精神文明
思政教育
网络党校
优米体育网站官网
机械工程系
电气工程系
汽车工程系
经济管理系
建筑工程系
中职部(贵州省机械工业学校)
优米任务APP
党政办公室
宣传统战部
学生工作部
教务处
财务处
保卫处
教师工作部(人事处)
实训中心
科研处
国资处
组织部
教学科研
教学管理
专业设置
学科研究
精品课程
招生就业
合作交流
校企合作
校校合作
校政合作
对口帮扶
对外交流
信息公开
规章制度
招标采购
经费管理
依申请公开
服务指南
办事指南
资助管理
心理健康
资料下载
学生工作
学生活动
团委工作
助学服务
一站式学生社区
优米任务APP
党政办公室
宣传统战部
学生工作部
教务处
财务处
保卫处
教师工作部(人事处)
实训中心
科研处
国资处
组织部
实训中心
当前位置:
首页
>
优米任务APP
>
实训中心
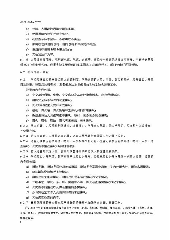
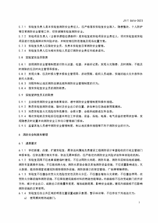
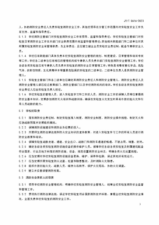
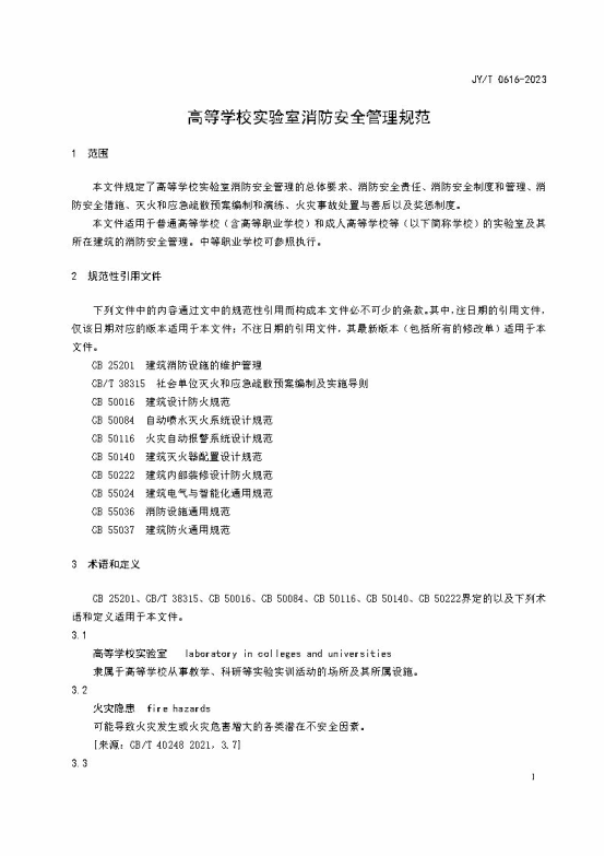
高等学校实验室消防安全管理规范
发布时间:[2024-06-04] 作者:[] 来源:[ ] 访问:[]
——中央政府网站——
中国政府网
教育部门户网站
——教育门户网站——
贵州省教育厅
中国教育在线
——地方政府网站——
贵州人民政府网
金黔在线
——系部网站——
机械工程系
电气工程系
汽车工程系
建筑工程系
经济管理系
中职部(贵州省机械工业学校)
map